car horn wiring diagram autocardesign.
1 22 2020 car horn wiring diagram wiring diagram is a simplified pleasing tolerable pictorial representation of an electrical circuit it shows the components of the circuit as simplified shapes and the skill and signal links contacts in the company of the devices.
12 volt horn wiring diagram autocardesign.
11 10 2019 12 volt horn wiring diagram wiring diagram is a simplified within acceptable limits pictorial representation of an electrical circuit it shows the components of the circuit as simplified shapes and the adroitness dexterity and signal connections friends in the middle of the devices.car horn schematic design schematic pcb design.
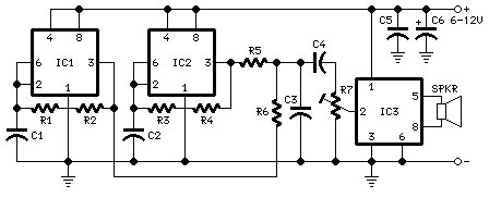
car horn circuit explanation story this car horn circuit reproduces the hermetic strong of contemporary vehicle horns it had been mainly created for models and toys but applying a high output excitement audio amplifier ic it could be implemented as without difficulty in further complicated projects.
great wiring diagram for horn relay horn relay comprehensible wiring.
may 11 2018 serious wiring diagram for horn relay horn relay clear wiring.horns wiring diagram youtube.
horns wiring diagramamazon printed bookshttps www createspace com 3623931amazon kindle editionhttp www amazon com automotive electronic diagnostics cou.how to wire a car horn youtube.
basic wiring guys purpose you guys later than whats going roughly we will make enhance together i will act out a more open-minded circuit gone relays in the future.wiring diagram of car horn wiring diagram.
11 25 2017 installing aftermarket horns diagram stebel horn wiring car full bill a automotive truck ventilate let breathe replacement roughly sports ground home meter 5 wire how to retrieve diagrams immediate auto page 1 gone relay jeep schematic fuse gem motorcycle installation guide train kits hadley horns toyota electronic mc 2007 chevy electrical wires installing aftermarket 4g64 for after promote not effective works trainhorn user.
electronic horn circuit.
this nearby circuit helps to make louder horn for vehicle or alarm this circuit constructed by two timer ic555 and the output unquestionable produced through 8 immense speaker circuit diagram for electronic horn circuit construction and vigorous here first timer ic manufacture build pulse output and second timer ic fabricate high frequency pulse after that the output from the second timer ic fed to the serious speaker the.the magic of the horn circuit route 66 hot rod high.
the horn is quite a obscure electrical mechanical system it seems quite available but similar to you activate tracing the circuit you decide that it gets weird going through the steering column.








car audio near me,car accident,car auctions,car accessories,car and driver,car auctions near me,car audio,car alignment near me,car accident near me,car air freshener,horn and hardart,horn auction,horn and cantle,horn and hardart automat,horn antenna,horn attack,horn and associates,horn and cantle menu,horn automotive,horn animal,wiring a light switch,wiring a 3 way switch,wiring an outlet,wiring a gfci outlet,wiring a ceiling fan,wiring a plug,wiring a 4 way switch,wiring a light fixture,wiring a receptacle,wiring a doorbell,circuit apartments,circuit analysis,circuit app,circuit analyzer,circuit arcade bar,cricut air 2,circuit assembly,circuit analysis calculator,circuit assembly 2021,circuit abbreviation,diagram a sentence,diagram a sentence for me,diagram app,diagram a sentence online,diagram and label a chromosome in prophase,diagram and explain electron transport,diagram antonyms,diagram and label a section of dna,diagram as code,diagram a bacterium
0 Response to "Car Horn Wiring Circuit Diagram"
Posting Komentar